WebMesh Framework (APIs and MVC)
This is the web app or web related tool named WebMesh Framework (APIs and MVC) whose latest release can be downloaded as webmesh_0.13.zip from this website redcoolmedia.net
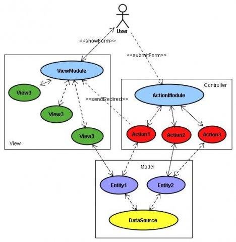
SCREENSHOTS:
WebMesh Framework (APIs and MVC)
APP DESCRIPTION:
Download this app named WebMesh Framework (APIs and MVC).
WebMesh is a framework developed in PHP5 to serve of base for the creation of web applications. It offers an API with several abstractions to facilitate the application development and a MVC pattern (Model2) implementation using Smarty in the View.Audience
Developers
User interface
Web-based
Programming Language
PHP
Database Environment
SQL-based, XML-based
Free download Web app or web tool WebMesh Framework (APIs and MVC) from RedcoolMedia.net


