Texto Livre documentation support projec
This is the web app or web related tool named Texto Livre documentation support projec whose latest release can be downloaded as chatslide-1-2.tar.gz from this website redcoolmedia.net
SCREENSHOTS:
Texto Livre documentation support projec
APP DESCRIPTION:
Download this app named Texto Livre documentation support projec.
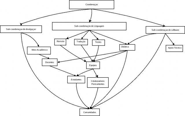
Texto Livre is a public project of colaboration between academic textual production classes and free open source software communities. The elevens colaborate by revising, translating and annalyzing the interfaces of the documentation of each community.Audience
Non-Profit Organizations, Education, Developers
User interface
Web-based
Free download Web app or web tool Texto Livre documentation support projec from RedcoolMedia.net



