RRDiagram
This is the web app or web related tool named RRDiagram whose latest release can be downloaded as RRDiagram-0-9-4.zip from this website redcoolmedia.net
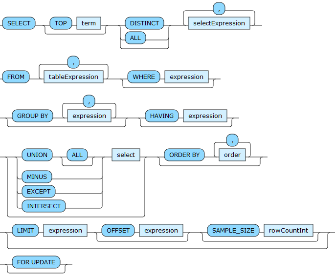
SCREENSHOTS:
RRDiagram
APP DESCRIPTION:
Download this app named RRDiagram.
RR Diagram allows to generate railroad diagrams (also called syntax diagrams) from code or from BNF notation. The output format is SVG which can be integrated to web pages and where rules can contain links.RR Diagram can also be used to generate BNF notation from a model.
Audience
Developers
Programming Language
Java
Free download Web app or web tool RRDiagram from RedcoolMedia.net
