MSP-HTPrimer
This is the web app or web related tool named MSP-HTPrimer whose latest release can be downloaded as msp-htprimer-cgi.zip from this website redcoolmedia.net
SCREENSHOTS:
MSP-HTPrimer
APP DESCRIPTION:
Download this app named MSP-HTPrimer.
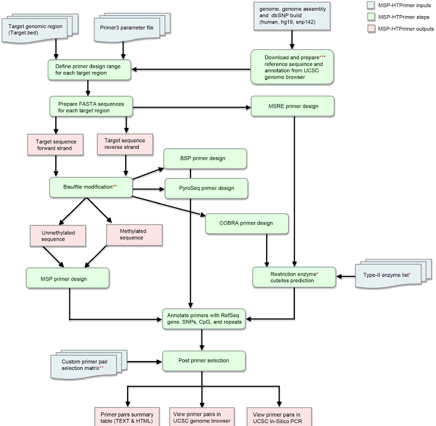
MSP-HTPrimer is an open source, web-based high-throughput and genome-wide primer design pipeline for bisulfite-based assays (MSP, BSP and COBRA) and MSRE-PCR assay and capable of simultaneously processing hundreds to thousands of target sequences. MSP-HTPrimer takes genome-wide annotations of SNPs and repeats into consideration to design primer pairs for higher success rate. MSP-HTPrimer enables hierarchical filtering and visualisation of designed primers in UCSC genome browser for efficient selection of assays.Features
- BSP
- MSP
- DNA methylation
- BSP-COBRA
- MSRE
Free download Web app or web tool MSP-HTPrimer from RedcoolMedia.net



