COMPACTweb
This is the web app or web related tool named COMPACTweb whose latest release can be downloaded as COMPACTweb_v3_0.zip from this website redcoolmedia.net
SCREENSHOTS:
COMPACTweb
APP DESCRIPTION:
Download this app named COMPACTweb.
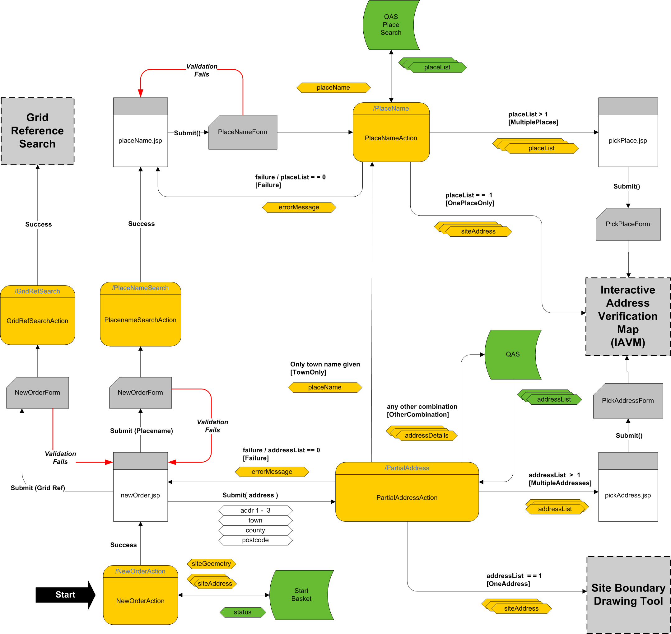
A web design notation designed to be more lightweight than UML and to be understandable by those who do not come from a formal S/W Engineering background.The notation allows you to create a very high-level diagram (map) of a web-application.
Features
- Provides a high-level context diagram of web-applications
- Can be easily understood and shared between project team members
- You don't have to be a "Code Warrior" to understand it!
- Takes a pragmatic approach to documenting systems - you only need to use those pieces that add value for you.
- Uses different shapes and colours to make the diagrams easy to scan
Free download Web app or web tool COMPACTweb from RedcoolMedia.net

